Блог учителя математики Дриневской Аллы Анатольевны
Уравнения и системы уравнений
Задача 1.
Решение.
Задача 2.
Решение.
Задача 3.
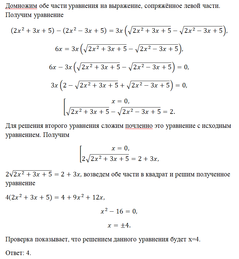
Решение.
Задача 4.
Решение.
Задача 5.
Решение.
Задача 6.
Решение.
Задача 7.
Решение.
Решение.
Задача 9.
Решение.
Задача 10.
Задача 11.
Решение
Задача 12.
Решение
Задача 13.
Решение
Задача 14.
Решение
Комментариев нет:
Отправить комментарий
Главная страница
Подписаться на:
Комментарии (Atom)
Комментариев нет:
Отправить комментарий